mirror of
https://github.com/ZwareBear/awx.git
synced 2026-03-30 12:43:35 -05:00
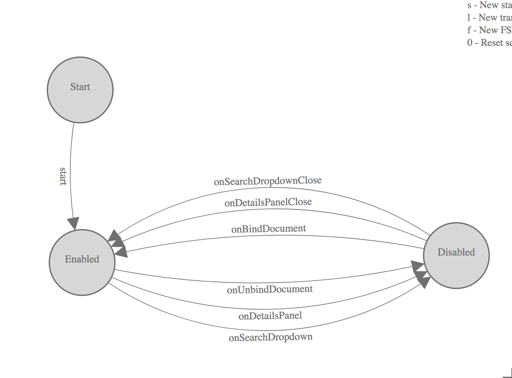
* Adds gerkin feature file for networking visualization * Adds implementation details to networking.md
161 KiB
1632x1204px
161 KiB
1632x1204px