mirror of
https://github.com/ZwareBear/awx.git
synced 2026-03-25 02:03:37 -05:00
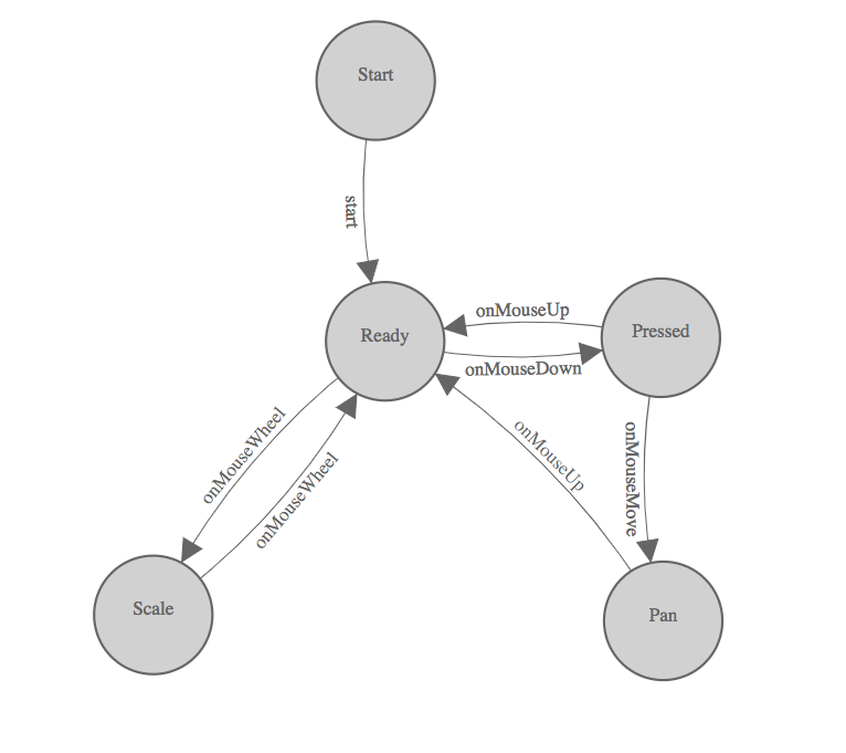
* Adds gerkin feature file for networking visualization * Adds implementation details to networking.md
69 KiB
766x681px
69 KiB
766x681px