mirror of
https://github.com/ZwareBear/awx.git
synced 2026-04-07 08:31:47 -05:00
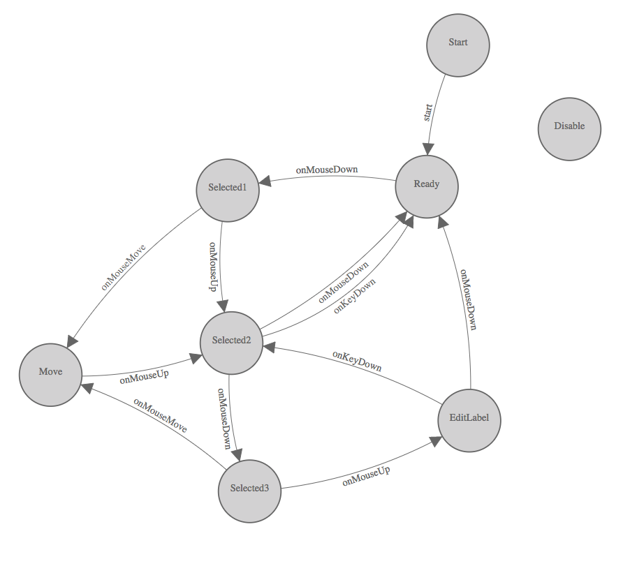
* Adds gerkin feature file for networking visualization * Adds implementation details to networking.md
104 KiB
902x811px
104 KiB
902x811px