Files
awx/docs/networking/site.png
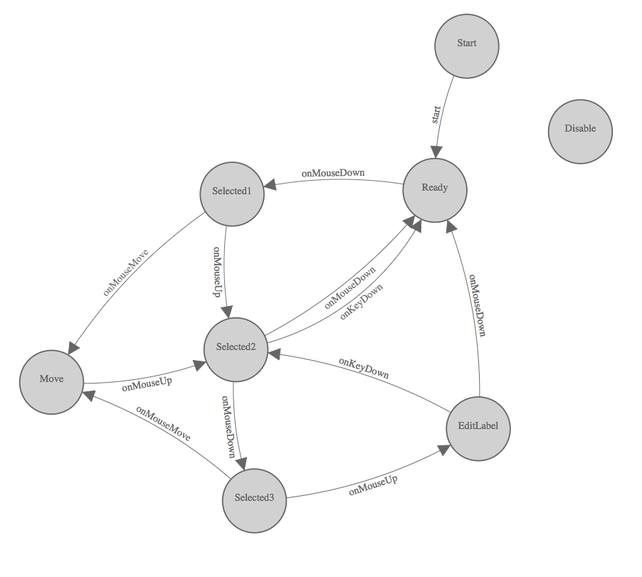
Jared Tabor 92dc450940 Adds acceptance doc for networking UI
* Adds gerkin feature file for networking visualization
* Adds implementation details to networking.md
2018-03-29 16:53:57 -04:00

104 KiB
902x811px