mirror of
https://github.com/ZwareBear/awx.git
synced 2026-03-31 05:03:35 -05:00
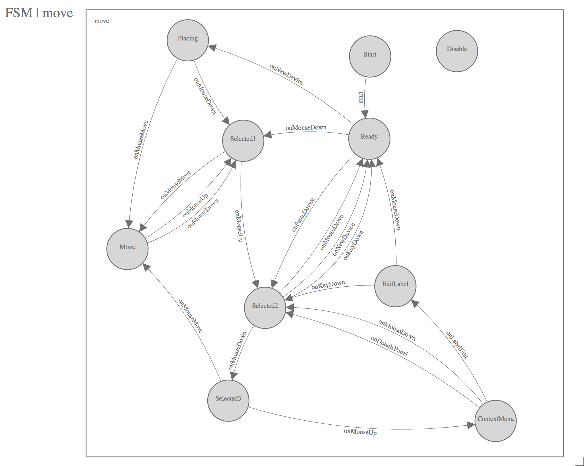
* Adds gerkin feature file for networking visualization * Adds implementation details to networking.md
329 KiB
2034x1624px
329 KiB
2034x1624px