mirror of
https://github.com/ZwareBear/awx.git
synced 2026-03-25 18:23:37 -05:00
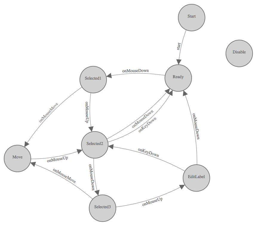
* Adds gerkin feature file for networking visualization * Adds implementation details to networking.md
102 KiB
871x771px
102 KiB
871x771px