mirror of
https://github.com/ZwareBear/awx.git
synced 2026-04-08 17:11:48 -05:00
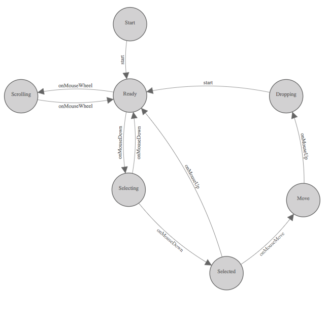
* Adds gerkin feature file for networking visualization * Adds implementation details to networking.md
58 KiB
648x642px
58 KiB
648x642px